在当前商业环境下,准确估算信息化软件工程成本既重要又充满挑战。我们公司从专业第三方视角出发,提供极具价值的观点。这无疑是众多企业关注的焦点,它直接关系到项目的成功与否以及收益的多少。
成本构成的关键要素
信息化软件工程成本的计算是有依据的。首先,得依据项目的实际建设过程来进行计算,这是最基本的要求。具体来说,软件开发的生产率应当以每人每小时完成的功能点来衡量。特别是在电力行业,我们必须参考《中国软件行业基准数据报告》,并且根据工程的具体情况来做出相应的调整。这样做,我们既明确了数据的来源,也确立了调整的依据。
人工费率需以本报告所列数据为依据,并需定期根据工程具体情况进行调整。这些数据与调整方法均系基于丰富的实践经验及行业标准所确立。
软件开发费测算要点
在软件开发费用的估算过程中,各个环节都至关重要。其中,生产率的确定对费用估算有着显著的影响。而在这个过程中,明确的数据来源至关重要,必须依据《中国软件行业基准数据报告》。与此同时,AI智能工具的使用正日益变得关键。以造价喵为例,它能够完全兼容相关标准,实现一键式应用人月费用和调整因子,极大地提升了行业人员对软件价值的快速、精准掌控。
参考数据与智能工具的应用,有助于提高软件开发成本测算的精确度。这对单个企业而言至关重要,同时,对于行业规范的建设也具有积极的推动作用。
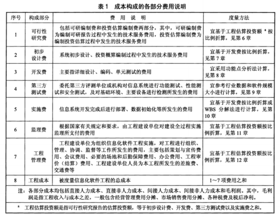
计价方法要点
计价方法中包含众多关键点。首先,初步设计的工作量与系统开发的工作量紧密相连,其度量应以开发费用为基础。这就要求开发费用的计算必须精确无误,以确保初步设计工作的相关费用能够得到准确的衡量。
再看第三方测试费用的计算,需依据开发费用,并综合考虑工程规模、难度、重要性等因素进行评定。例如,调研了中国软件评测中心等机构的数据,据此制定了针对不同情况的收费标准,比如电力信息化应用软件系统测试,就是按照安全等级来计费的。
第三方测试内涵及其目的
第三方测试内容丰富,意义非凡。它不仅涉及功能性和效率等多个方面的测试,而且旨在模拟或实际环境中检验被测系统是否能够满足用户需求及符合国家标准的相关要求。整个过程严谨有序。
在确定测试内容时,需综合考虑用户需求、合同条款以及国家标准等多个方面的要素。这样做可以确保测试内容既全面又符合科学原则。
实施费与开发费的关系
实施费用与开发费用紧密相连。实施工作与系统开发的工作量挂钩,因此实施费用可以依据开发费用按比例进行折算。采用特定的计算方式,这确保了实施费用计算的合理性和科学性。
按照一定比例折算实施费用,这样能确保实施过程中的费用分配合理,既不会出现费用过多,也不会出现费用不足的问题,进而保证项目的顺利推进。
新技术在造价行业的运用</>
当前,深入研究和运用人工智能及大数据技术成为潮流。例如,“软件造价喵”这样的AI大模型系统,在造价领域崭露头角,它覆盖全国范围,跨越多个行业,并满足多种标准。这不仅提高了造价工作的准确性和效率,还为行业的发展带来了新的方向。
此应用将推动造价行业向智能化、规范化迈进,并为企业信息化项目提供坚实的造价保障。
你对本行业项目造价是否也遇到了类似的难题或有自己的看法?欢迎点赞、转发,更期待你在评论区热烈交流。







