智能汽车领域里,OTA技术备受关注。然而,令人感到意外的是,在ECU控制器这一环节,它实际上与BOOT的开发密切相关,并且与BSW基础软件有着紧密的联系。现在,我们来一探究竟,揭开这个问题的神秘面纱。
知识储备
要深入了解汽车软件编程,尤其是BOOT模块,扎实的理论基础必不可少。读者需熟悉电子技术、现场总线通信以及计算机网络分层等领域的知识。比如,汽车中的CAN通信总线、CAN收发器的工作原理,以及车规级芯片,比如英飞凌的TC系列或瑞萨的TI系列等,这些都是必须掌握的信息。若对这些内容理解不够深入,可以在学习时寻找有关资料,以此不断丰富自己的知识储备。
术语识别
在汽车软件开发领域,熟悉基础词汇至关重要。当整车厂客户提到某些专业术语或相关词汇,若能迅速领会其含义,便能彰显个人专业素养。例如,诸如UDS on CAN、会话层时间参数等业界标准用语,开发者需牢记于心。
开发标准
汽车的BOOT开发依据国际规范进行,例如UDS on CAN标准中对诊断服务及会话层时间参数的设定等。厂商们通常在国际标准基础上进行修改,形成自己的企业规范。因此,开发者需深入了解国际标准协议,在制定企业规范时,能够识别其中的不同,并与厂商进行交流协商。
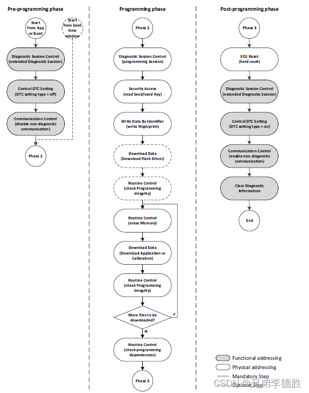
下载流程
BOOT下载通常分为三个步骤:先是预编程阶段,然后是正式编程阶段,最后是编程完成的后续步骤。在这些步骤里,功能寻址和物理寻址各有特点。在预编程和编程完成的步骤里,功能寻址会将信息发送到CAN总线上的各个节点;而在正式编程阶段,物理寻址则是直接向需要更新的特定节点进行单独传输。为了提升操作效率和成功率,整车OTA首先进行功能区域的信息发布,引导节点加入扩展对话。接着,对特定节点进行定位,并传递升级所需资料。升级完成后,通过广播方式激活相关功能。
状态机机制
BOOT系统中存在两个关键的状态机,分别是诊断会话状态机和安全访问状态机。诊断会话状态机负责管理扩展会话、编程会话以及默认会话之间的状态转换。在编程会话中,ECU会进入BOOT状态。因此,当上位机提出从扩展会话切换至编程会话的服务请求时,BOOT系统会作出积极回应。
安全要求
在汽车网络安全法规实施之前,我们普遍采用种子密钥与既定的安全算法结合。我们依据计算出的掩码和错误频次来执行延时处罚。但此机制存在被攻破的风险。法规正式生效后,欧盟出台了新的规定。在硬件方面,规定芯片必须集成安全模块,并禁止配备仿真JTAG接口。芯片需划分为AB两个区域存储数据,还需具备多核处理能力。而在软件层面,则需要实施加强型安全访问措施。
关于汽车远程升级技术及其启动阶段的安全规范,你预计将来会有哪些新的发展趋势?不妨在评论区发表你的看法。同时,别忘了点赞并转发这篇文章。





