设备基础功能
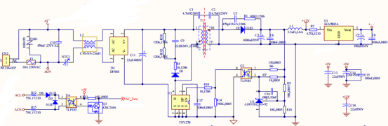
这款设备专为工业电源输出检测而设计,具备过流、过压、过温等关键检测功能。过去由于液晶屏价格昂贵,我们采用了数码管来实时显示测试数据。输出控制模块包括散热风扇、水冷泵和数码显示管等部件,这些部件都安装在客户工业电源的外壳上,并通过线束与定制的控制板相连接。我们首先与客户核实了控制单元所需的直流电压值。随后,我们开始了原理设计的阶段。在这个过程中,我们运用了AD工具来进行图纸的绘制。
电压降低了从12伏到3.3伏,这个差距挺大。算下来,3.3伏的功耗大概有50毫安,但LDO芯片的功耗却超过了400毫瓦。所以,我们决定用TO220封装的LDO芯片,还给它加了散热片,就是为了保证散热能跟得上。
温度检测显示
CN1和CN2这两个传感器负责监控功率负载1和功率负载2散热片的温度。数据转换成数字后,根据R-T温度表进行计算。最后,较高的温度值会在数码管SEG2上显示出来。
若温度数据超过85℃的安全上限,黄灯(led3、led5)将亮起,PWM输出将变为零,同时绿灯(负载2、led4)将熄灭。这样做既启动了过热警报,又实施了保护措施。另外,数码管SEG2将以每0.5秒亮起、0.5秒熄灭的节奏闪烁,不断发出提醒。
报警取消机制
当温度降至低于55℃的安全界限时,报警系统便会自动停止。随后,PWM会按照既定参数持续输出,数码管和指示灯也会恢复正常显示。这样的设计使得设备在温度恢复正常后能快速恢复稳定运行,有效防止了因温度短暂异常造成的不必要停工。
电流偏差调节
如果电流与设定值相差超过正负100毫安,设备会调整CN5、CN6的PWM波占空比。这个调整要么是增加,要么是减少。目的是为了保持电源芯片输出的电流稳定。这对工业电源的稳定运行非常关键。因为电流稳定能保证设备正常运行,避免因电流波动而损害设备。
电流设定操作
按下KEY2,功率负载1和2的电流设置得以增加,数码管SEG1则每0.5秒闪烁,显示当前的电流值。若未按KEY4,CN5和CN6将保持电流输出和反馈调节不变。只有按下KEY4,CN5和CN6的PWM输出才会变动,并启动反馈调节程序。按下KEY3键后,功率负载1和功率负载2的电流设定可相应降低,操作方法与提升电流时相仿。这种设计让用户能更便捷地根据实际情况调整电流大小。
输出控制操作
按下KEY1,CN4和CN5的PWM波输出即告停止,电流不再流动。这时,负载1会点亮,而负载2和led4将熄灭,led3和led5则继续根据温度检测规则显示。关闭电流输出后,若再按KEY4,CN5和CN6将根据设定值重新输出PWM波,并启动反馈调节功能。这样的设计使用户在特殊情况下能更方便地控制电源输出。
这款工业电源检测设备的设计你觉得怎么样?觉得不错的话,不妨点个赞,把它分享出去,同时也欢迎你留下自己的观点。




