软件开发常遇到项目延期、成果质量不达标、代码质量差、运维成本高、开发环境受限等问题,飞算全自动软件工程平台能否改变这一现状?这一点值得我们深入研究。
传统开发痛点
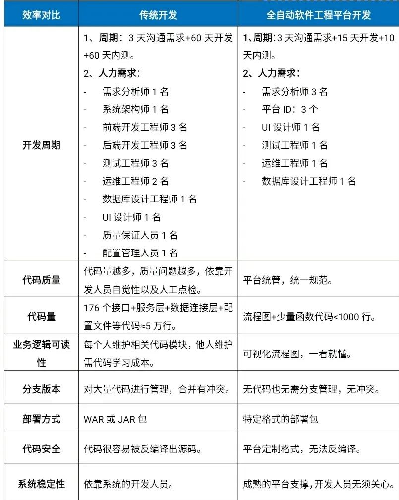
软件开发通常包含需求分析、架构设计、编程、测试和部署等五个步骤,需要团队协作完成。然而,在实际执行过程中,需求偏差和产品复杂度常常使得项目时间延长,同时也会影响交付质量。因为对需求理解上的偏差,许多项目不得不反复调整,这样做既耗时又增资。
此外,因为交货时间紧迫,或者IT人员能力有限,软件编写水平普遍不高。在后续的维护过程中,我们需要投入大量资源去挖掘和解决潜在问题,这大大增加了维护成本。有些企业由于代码存在缺陷,系统故障频繁发生,使得维护费用大幅攀升。
环境限制困境
系统构建不易,开发环境有限,这是传统开发遇到的一个大挑战。特别是在没有云计算平台辅助的情况下,开发进度缓慢,风险也相对较大。许多小企业因缺乏云计算技术的帮助,不得不依赖传统服务器,这使得它们在应对大规模数据和高峰期并发时遇到困难,从而影响了企业的发展。
与传统数据中心相比,在云端开发软件能显著提高效率,增幅达三成以上;同时,还能大幅降低成本,减少约四成。这充分体现了云环境在软件开发中的核心地位。若企业未实现云化转型,在软件开发领域便可能落后。
飞算平台亮点
飞算全自动软件平台功能突出,能自动执行流程图的录入、制作、检测和运维等环节,大大简化了操作步骤。开发者只需专注于业务逻辑,将具体实施交给平台,这样就能大幅降低时间和精力的消耗,有效提升工作效率。
该平台基于法治原则,由可视化开发工具、平台组件和丰富经验支撑而成。在项目管理上,它显著减少了开发人员编写代码的重复工作,降低了与需求方沟通的消耗,还降低了运维费用。许多企业使用这个平台后,开发周期明显缩短,成本也大幅减少。
实际案例对比
以某科技公司采用的积分管理开发体系为例,传统开发需逐步推进,攻克众多技术难关。然而,飞算的自动软件工程平台可一次性解决这些问题,借助专业的整合方案,满足了智能化等需求。据数据显示,传统方式至少需耗时6个月,而采用此平台仅需3个月。
对比两者的效能,飞算平台不仅能够缩短开发周期,还能提高代码质量,减轻后续维护的难度。选择合适的开发路径,对企业的发展至关重要。
架构模式创新
该全自动软件工程平台采用微服务架构进行构建,其应用和服务均部署在云端,形成了大中台与小型前台相结合的布局。这样的设计有助于软件和科技公司实现快速开发,便于快速响应市场变化,及时推出新产品和服务。
相比传统独立系统,微服务架构使得系统更灵活、更易于扩展,同时提升了稳定性和可靠性。众多大型企业已采纳微服务架构以提升竞争力,飞算平台亦同步跟进技术进步。
行业变革价值
飞算全自动软件工程平台成功攻克了软件工程领域的151个难题,降低了项目开销,提升了工作效率,保证了产品质量,同时简化了团队管理流程,为行业带来了显著效益。尤其是对中小型软件企业,该平台有力地加速了它们的发展步伐。
此平台的核心在于“全自动”与“后端可视化”,这两点将改变软件行业的从业者构成和所需技能。展望未来,程序员的发展趋势将分为两大方向:一是推动行业的开放与协作,二是积累跨领域的经验和技能,以赢得更多客户的信赖。飞算全自动软件工程平台,能否引领软件开发的新潮流?欢迎点赞、分享,并在评论区分享你的看法!





