当前,大数据领域的安全与法规遵守问题引起了社会及业界的广泛关注,其中个人信息的安全防护成为关注的中心。我国的相关法律和规定特别强调了对个人信息的保护,而大数据行业的整体合规性也必须以此为核心进行。近期,新颜科技的高层管理人员被带去协助调查,这一事件突显了该行业在个人信息保护方面存在的潜在风险。
随着大数据技术在各行各业中得到广泛运用,个人信息的搜集、处理和运用变得普遍,因此,强化安全与合规的监管变得尤为迫切,这有助于维护公民的权益和保持社会的和谐稳定。
技术如大数据、物联网、5G等持续进步,社会对大数据工程技术人才的需求持续增长。2019年4月对27家大数据企业的调研结果便证明了人才的重要性。
未来,预计基础数据分析人才短缺将高达1400万。如此巨大的空缺预示着,企业间的竞争将主要集中在人才争夺上。而那些精通相关技术的个人,将拥有更广阔的职业发展空间。
大数据人才渠道来源
大数据人才主要来自四个途径:校园招聘、社会招聘、内部培训和推荐,以及培训机构招募。当前,社会招聘占据了主导地位。这一现象揭示了学校教育与社会需求之间的不匹配问题。
岗位所需的能力,内培和培训往往难以达到,这反映出我们的人才培养体系尚待优化。企业和教育机构有必要增强协作,对培养计划进行修订,以便培育出更贴近市场需要的大数据专业人才。
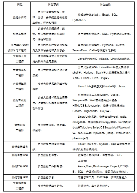
大数据岗位分类与职责
企业提供的大数据职位根据职责可分为若干类别。不同职位对从业者所需的技术和品质要求不尽相同。比如,数据分析师主要负责数据的搜集与初步处理。
大专及以上学历的人才在职业技能上有着更具体的要求,他们必须精通数据处理和分析等多个领域的知识,这样才能更有效地承担职责,为企业决策提供坚实的帮助。
大数据人员职业发展路径
大数据领域的工程师有多种职业进阶路线。他们可以专注于研究,成长为对企业数据战略至关重要的专业人才,并运用自己的专业知识来推动企业在大数据技术方面的创新。
由于对商业和产品有较深的认识,可以转投产品部门、市场部门,甚至更高层的管理岗位,从而在多个领域实现职业发展,扩大职业领域。
培养大数据人才的重要性
培养大数据领域的工程技术人才,对于国家大数据战略的推进、数字中国的建设以及数字经济的繁荣,具有非常重要的作用。这样的培养能够满足各级政府及各行各业对人才的大量需求。
专家们普遍觉得,将大数据视为推动生产的动力比将其视为财富更为优越且全面。人才是这一转化过程中的核心,所以强化对大数据专业人才的培育显得尤为迫切。







