政务信息化项目的成本估算始终是关键议题,这涉及到项目成本管理和预算制定等多个层面。济南大数据局和财政局出台的指导文件,以及山东省的相关政策,都集中在这点上。它们各有特色,但也存在差异,这些差异对行业产生了显著影响。
政务信息化项目需要大量资源投入,其中软件开发的成本计算至关重要。不少地区因为成本估算不准,项目预算常常超出预期。以某些地方的小型电子政务项目为例,由于一开始缺乏合理的成本估算方法,项目实施中不断追加资金,这不仅延误了项目进度,还造成了资源浪费。同时,准确的成本估算对于合理分配人力、物力等资源,确保项目顺利进行至关重要。在大型政务数据整合项目中,预算偏差过大,会扰乱整个资源分配计划。
精确的评估对于确保政务系统建设水平至关重要。只有当成本能够得到合理估算,才能有效吸引到资质优良的开发商加入,进而提高项目的整体品质。回顾以往,一些地方的政务信息化系统因预算不清晰,导致吸引到的开发商能力不足,结果系统功能不健全,用户体验不佳。
济南市发布的指南概况
济南市发布的指引明确指出,应采用功能点法对信息化项目的软件开发成本进行估算。这一做法具有预见性。比如,在本地某些社区智慧政务系统的建设中,功能点法能够明确计算出各个复杂功能模块的费用。该方法将软件系统拆分成若干功能单元,依据特定标准评估每个单元的复杂程度,进而确定整个开发项目的劳动量和成本。
然而,这份指南存在一定的限制。它主要关注软件开发成本,并不像山东省的文件那样涵盖了软件产品及服务的购置费用、硬件设备的购置费用以及其它建设费用等内容。对于一项完整的政务信息化工程来说,若仅以济南的指南为依据,在项目整体预算的统筹上很可能遇到大问题。举例来说,一个涉及新硬件采购和多个软件平台搭建的复合政务项目,若仅依赖济南的指南,便可能遗漏部分预算的管控。
山东省文件与济南指南的对比
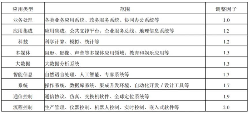
鲁财数〔2024〕1号文件测算范围更广。在政务信息化项目招投标的实际操作中,它的计算涉及面较广,有助于各方更全面地掌握项目成本。此外,尽管功能点测算方法大体相同,但在规模因子取值上,两者却存在显著差异。
以政务软件项目为例,项目规模不一,导致工作量及费用预估差距极大。以济南的数值为基准,某功能模块的工作量估算可能偏低,资金预算亦较少;而依据山东省的文件规定,工作量估算可能较高,费用预算则显著增加。此外,在复用程度调整上,两个阶段的规定差异明显。项目执行期间,济南的规定可能与山东省的规定在复用度调整上产生不同结果,进而影响预算分配。
我司从专业第三方视角对规范要点的归纳
在项目需求申报阶段,若功能需求尚不明确,建议使用预估功能点计数法。这种方法在政务信息资源普查系统的构建中尤为适用,初期需求模糊时,预估能提供初步的指导方向。至于项目立项、实施、验收等需求明确阶段,则推荐使用估算功能点计数法。这种方法在各地行政审批电子政务系统的建设中非常实用,能依据明确的需求准确计算费用。
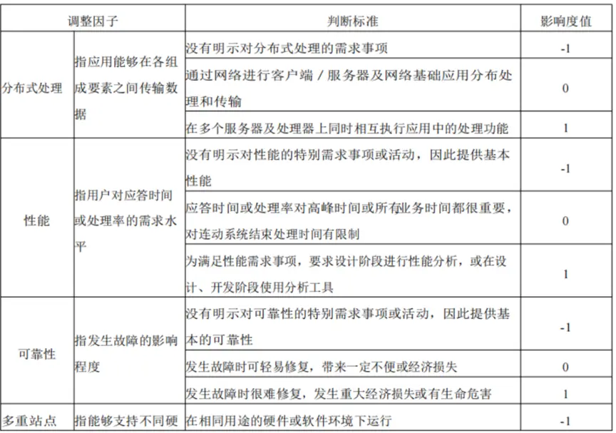
济南市在调整规模的重点上,要求依据标准指南对功能复用状况进行细致分析,进而调整规模。例如,在政府办公OA系统升级项目中,通过复用功能的分析,可以使预算制定更加科学合理。此外,山东省针对不同项目阶段,对复用程度进行了相应的调整。以电子税务征管系统建设项目为例,在预算编制阶段,山东省的规定考虑了多种因素。
工作量调整因子重点
济南市在计算工作量调整系数时,依据《中国软件行业基准数据》的中位数P50,上下浮动不超过20%来确定测算范围。遇到特殊情况,比如某个城区的民生政务系统项目有特定需求,则会采用P10和P90来计算测算范围。济南市根据相关基准数据,设定了自己的人月费率,以2024年为例,该费率为23314元。
山东省的规定更加繁琐,不仅需参照《中国软件行业基准数据》中的人月费率,还需加入开发类别调整的系数。开发不同用途的政务软件时,这一调整系数会因软件类别不同而有所变化,进而对最终费用产生作用。
AI智能工具造价喵的适配意义
造价喵智能工具完全符合这两个标准。在众多政务项目中,它已经证明了自身的价值。它能够一键实现人月费用和调整因子的应用,显著降低了时间和人力成本。无论是针对小型环保政务信息查询系统的小项目,还是大型城市政务云平台的大项目,造价喵都能迅速根据规则提供费用参考。这有助于行业人士迅速准确地评估软件价值,推动软件开发在合理成本控制下实现高质量。
这里有个问题想和大家探讨,若您参与了政务信息化项目,面对这两份测算文件,您觉得可能还会遇到哪些困难?欢迎点赞、转发,并在评论区展开讨论。






