在软件开发这片广阔天地里,挑选一个恰当的软件过程模型,这对开发者来说是个极其关键的抉择。这关乎项目的成功与否,还与资源的合理运用紧密相连。它常常让开发者们感到纠结,也让初学者们容易感到困惑。
瀑布模型的要点
瀑布模型表面看起来容易理解,但实际上流程非常规范。它规定必须按顺序完成需求分析、设计、编码、测试等各个步骤。在具体项目操作中,比如银行系统升级时,会严格遵循瀑布模型的步骤。这种模型的优点是每个阶段都很清晰。团队成员对每个阶段的任务都了如指掌。但它的不足也很突出,一旦需求发生变化,之前的工作可能需要重新调整。此外,它不太适合需要快速迭代的项目,缺乏灵活性。
在开发过程中,要想有效运用瀑布模型,必须严格确保每个环节的质量控制。若在初期需求分析上出现疏漏,后续工作将面临诸多挑战。以开发办公软件为例,若在需求分析中遗漏了某些关键功能,后期修改将变得极其艰难。
V模型的独特之处
V模型是瀑布模型的演变版本。这种模型在众多软件开发企业中被广泛应用于对质量要求极高的项目。比如,医疗软件的开发,它与人们的生命健康紧密相连,因此对质量的把控尤为严格。V模型清晰地划分了用户界面开发与底层技术实现两个部分。
该模型的优势在于测试与开发流程的关联性清晰。测试活动可以与开发同步安排。然而,测试环节相对滞后,若早期出现故障,则发现较晚。此外,它对需求调整的适应性不强。比如,在打造一个教育类在线平台的过程中,若后期需引入新的教学模式,原有架构可能需进行大幅调整。
它的垂直架构界定了不同层级人员的职责划分,从需求方到技术团队各负其责。然而,在规模较小、机制灵活的项目里,这种职责分配可能会造成工作效率不高。
原型模型的理念
原型模型主要功能是迅速构建软件的初步版本。以开发一款新的社交软件为例,它依据用户需求迅速制作出可运行的模型。这样用户可以直观地看到软件的形态。
这种模型的优势在于能迅速获取用户意见。在互联网创业领域,它非常实用。它能帮助项目快速迭代,及时调整产品定位。然而,其初始版本可能不够精细,需要持续优化。此外,若缺乏优质的软件支持,开发进程可能会受阻。同时,若过度依赖用户反馈,产品方向可能会失去自我主导。某些小众软件若仅根据少数用户意见开发,可能会偏离市场需求。
构建原型阶段,团队协作至关重要,需迅速将用户构想转变为实际可操作的软件样本。
螺旋模型的迭代
螺旋模型宛如一层层递进的循环过程。它在规模庞大、结构复杂的项目中,有着显著的应用价值。比如,在航空航天软件系统的研发领域。
它的长处在于每次更新都能综合考量更多潜在风险。项目因而得以持续改进。然而,其迭代流程颇为繁琐,耗时较长。在迭代过程中,人们容易迷失目标。特别是当项目缺乏明确阶段划分时。此外,这一流程需要具备丰富经验的团队成员共同参与,否则难以把握迭代方向。以开发一个涉及众多领域知识的科研软件为例,若没有相关领域的专家参与决策,问题便可能随之而来。
在实际操作中,团队需具备出色的风险控制力。每次的螺旋式进步,都必须建立在风险评估与收益分析的基础之上。
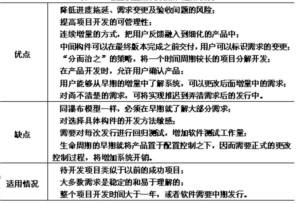
增量模型效益
这种模型着重于先建立核心功能,这一特点在企业使用的管理软件中尤为适用。
这种模型有快速提供基础版本的能力,并能逐步添加功能。它能有效管控成本,应对需求变动。然而,它对系统架构的要求较高,若初始架构不当,后续功能拓展会遭遇难题。再者,若功能增量分配不当,可能会导致开发时间延长。比如,开发一个功能繁多的企业资源计划系统,若功能增量分配不当,某些急需的功能模块无法优先上线,这会影响到企业的正常使用。
在开发阶段,我们要清晰界定各项功能的优先顺序,先完成哪些功能,哪些可以留待后续版本更新。这要求我们巧妙地协调功能需求与时间投入之间的关系。
RAD模型的快速开发
RAD模型旨在实现极快的开发周期。这种模型特别适合于那些规模较小、功能较为单一,同时拥有较多可重复利用组件的项目。
这种开发方式效率高,构件可重复利用多,降低了开发的花费。不过,它对购买的软件和可复用软件包有依赖,一旦这些资源出问题,项目进度就会受影响。此外,对团队成员的技术要求也较高,得有精通复用技术的成员。以开发一个社区活动管理系统为例,若没有现成的可复用组件或外购软件质量不佳,项目推进将面临困难。
在制定项目计划时,务必仔细核查是否拥有充足的可重复利用的资源以及适宜的外部产品。
这里对八种软件流程模式进行了探讨。那么在开发过程中,你更倾向于选择哪一种模式?期待你的点赞和转发,也欢迎在评论区交流看法。












