智能锁在现今社会越来越常见,它的方便性和安全性是其显著特点。但许多人并不清楚它内部的结构和运作机制,这正是我们今天需要深入研究的主题。
单片机与智能锁的关联
单片机在智能锁的进步中扮演了关键角色。以往,锁只是简单的机械装置,但单片机的应用使得智能锁实现了飞跃。例如,在许多现代住宅小区,众多家庭已开始使用配备单片机的智能锁。单片机相当于智能锁的核心,指挥各部件协同运作。这一变革不仅是技术的提升,也反映了人们对生活品质提升的追求。它能处理复杂指令,集成多种功能,大幅提升了智能锁的安全性和易用性。
此外,相较于传统的锁具,单片机的计算与操控性能使得智能锁能够执行智能化的管理任务。比如,在规定的时间段内,它能够对某些人的进入权限进行限制,这在公共场所或公司办公区域等场合显得尤为有用。
GSM短信模块在系统中的功能
GSM短信模块对于本系统来说,是连接外界的关键。比如,当智能锁遭遇异常,如有人试图强行破解密码,它便会向设定的手机发送警报短信。这一功能显著提升了智能锁的安全性。
GSM短信模块通过网络连接,适应性强,能在多种环境中稳定运行。这包括城市密集的住宅区,也包括信号稍弱的郊外办公区域。此外,该模块还能根据安装者的具体需求,定制各类告警信息,确保在各类紧急情况下,能准确无误地将信息传递给用户或安保人员。
RFID读写卡模块工作方式
该系统的RFID读写模块PN532运作方式独特。在门禁系统应用中,PN532模块承担着关键读卡任务。比如,在办公楼的入口,员工手持带有工作信息的IC卡靠近读卡器,PN532便能快速识别卡片内容。
该模块设计复杂,功能十分全面。它配备了40 k字节的只读存储器和1kb的随机存储器,这样的存储空间完全能够满足日常的读卡和资料存储需求。此外,该模块能与MCU的串口进行数据交流,MCU负责指挥它对IC卡进行读写操作,并需遵守特定的通信规则,比如所有AT指令都必须以“AT”或“at”开头,并以回车键结束等。
OLED显示模块的特点
中景园电子生产的0.96英寸OLED屏幕,在系统应用中展现出不少独特之处。例如,在门禁考勤机等室内设备的小屏幕显示中,它表现突出。这款OLED屏幕支持多种接口,包括6800、8080等并行接口方式。
客户有多种接口方式可供选择。开发者可根据实际需求作出选择,比如若想简化连接、便于安装,可以选用IIC接口(仅需两根线即可操控OLED)。此外,若需在不同尺寸的OLED间转移程序,还需注意一些操作细节,比如将0.96寸的显示地址向右移动2位,以确保显示效果正常。
舵机的角色和功能
舵机在智能锁系统中具有独特的作用。在部分智能锁的设计中,若配备了舵机,它能够执行诸如转动锁舌等机械操作。以某些特殊场所的门锁为例,一旦遇到异常,舵机能够遵从系统指令,快速改变锁舌的状态。
以某学校安防改造项目为例,教室门锁需进行智能化升级。在此过程中,舵机遵循控制系统的指令,精准执行。它与智能锁系统的其他部分紧密配合,共同保障了安全性能和正常使用功能的实现。
软件的功能与分类
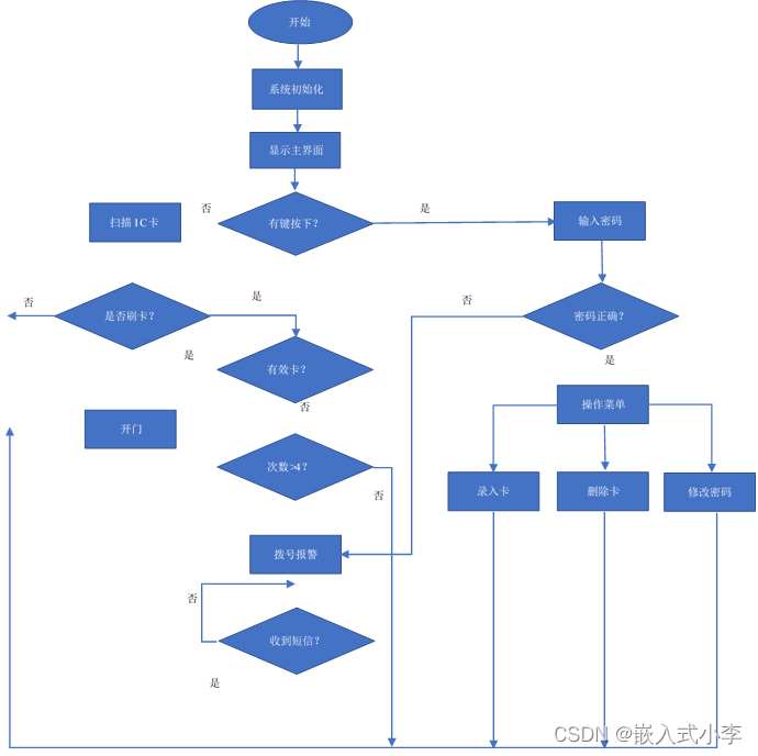
软件功能上分为执行模块和监控模块。在日常生活中,执行模块负责处理各种具体任务。比如,在公司门禁系统里,执行模块负责识别员工输入的密码或刷卡信息,以及进行密码修改等操作。
监控软件通过持续检查键盘等输入设备,对系统进行全面的监控。比如,在银行使用的保险柜智能锁系统中,监控软件始终保持警惕状态。一旦检测到错误输入连续发生,便会启动报警功能。这两种软件相互协作,确保了智能锁系统的稳定运行。
你是否对智能锁的工作原理感到好奇?若你有疑问或想讲述你的智能锁经历,欢迎在评论区留言、点赞及转发本篇文章。








