近期,众多理财APP的需求分析讨论火热,特别是流水记账APP的需求分析,引起了广泛关注。这直接关系到众多寻求个人财务管理的用户的需求。
流水记账APP的整体定位
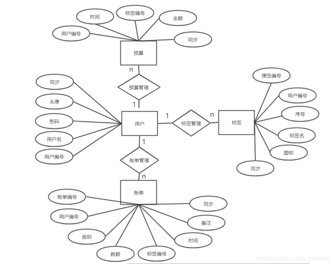
此APP主要服务于个人用户,尤其是那些擅长理财的人。随着社会的发展,大家对个人财富管理的认识不断提升。在各大城市,不论是朝九晚五的上班族,还是不受固定工作时间限制的自由职业者,都有记录个人收支的愿望。该APP具备账单、标签、预算及账户管理等多样功能,满足了用户在日常生活中理财的各种需求。同时,它的界面设计人性化,操作简便,适合大众使用。即便是理财新手,也能迅速掌握使用方法。
流水记账APP的正常运作需要系统的支撑。该APP采用C/S架构进行搭建,对客户端软件有特定要求。客户端软件需满足.1以上版本,开发过程中运用了Java以及数据库等软件。因此,在当前信息技术体系中,它能够保持稳定运行,借助多种技术实现各项功能,并且能够为各类设备上的用户提供服务。
账单管理功能细节
这款APP的关键功能之一就是账单管理。用户在操作账单时,能进行增加、删除、修改和查询。以日常购物为例,若小明在2023年3月5日于超市消费200元购买日用品,他就能在APP中迅速录入该笔账单,包括账单号、个人用户号、消费类别、金额和时间等详情。若他发现记录有误,如金额误记为300元,也能轻松更正。此外,随着时间的流逝,他还能查阅过往的账单,有助于财务管理的规范化。
账单信息包括账单编号、用户编号、种类、金额、标签编号、时间、备注和同步等众多要素。这些要素详细地描述了每笔账单,使用户能对个人财务状况进行详尽而清晰的了解,确保每一笔收入和支出都有明确的记录。
标签管理的意义
在这个应用中,标签功能同样关键。用户可以新建、删除、修改标签,还能调整它们的顺序。例如,用户能够通过标签来区分各类开销,比如食品、衣物、住宿和交通。假如小赵在旅行期间的花费,他可以设立一个“旅行”标签。若他想要调整标签的排列顺序,他完全有能力进行排序操作。
排序标签后,账单添加页面中的标签布局将自动调整。这样做能帮助用户迅速定位所需标签,加快账单信息的录入过程。同时,这种调整也让账单管理显得更为整洁和有序。
预算管理的重要性
理财过程中,预算管理功能是必不可少的。用户能设定年度预算、每月预算,还能为各类标签分配预算。比如,家庭主妇小美可以给她家每月的食品开销定下2000元的预算。若这个月的食品开销快达到或超出了这个预算,系统会据此发出提醒。
不论是以年为单位、按月划分还是根据类别来设定预算,系统都能自动收集相关的账单资料。这样的自动处理大大简化了用户的工作,让他们能直接观察到自己的消费是否超出了预算,进而对消费习惯作出调整。
账户管理的功能
账户管理确保了用户信息的安全和操作简便。这涵盖了更改密码、登录、登出以及数据备份等操作。面对当前信息安全问题日益增多的情况,更改密码的功能对于保护用户隐私至关重要。比如,如果用户小李觉得自己的账户可能存在安全隐患,他可以立即更改密码。
备份功能对于手机丢失或换机来说极为方便。一旦登录个人账户,过往数据即可恢复,这样用户在使用这款应用时就能安心无忧。
APP的数据流与数据存储要求
观察数据传输过程,各模块均拥有独立设定的数据。比如,账单添加环节需掌握账单的详细信息,而标签添加环节则需获取标签的相关资料。这种有序的数据流转确保了应用软件的稳定运行。
用户需要长期保留账单、自行设定的标签以及预算等资料,且账单处理频繁,这便对数据存储提出了要求。有效的数据存储可以确保数据的安全与完整,使用户能够随时查看到自己的财务状况。
您平时理财时,是否尝试过类似的应用程序?欢迎在评论区分享一下您的使用心得。同时,也请您为这篇文章点赞和转发。



