随着科技的进步,传统产品正经历着变革。今天我们要介绍的双目手机热成像仪,其制造摒弃了旧有的方法,转而采用可见光和热成像传感器进行。这种创新在技术界无疑是一道新的风景线。
传统与创新方式对比
行业中长期使用的热成像仪制造方法已有很长时间。目前,将可见光传感器与热成像传感器相结合的新方法,代表了一次全新的探索。这种创新方法并未固守旧有的模式,反而开辟了新的方向。众多传统热成像仪在分辨率等方面遇到了障碍。新方法有望打破这些限制。新方法生产的设备可能功能更全面,比如在某些特定环境下的测量可能更为精确。新方法需要重新设计整个系统的布局,从传感器到算法,与传统方法有显著差异。
新方式所遭遇的困难不容忽视。这种新型传感器组合要求我们进行全面的重新设计,缺乏现成的经验可供参考。线路的连接方式以及数据传输的流程都需要重新进行规划。
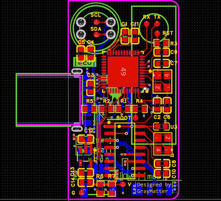
硬件部分
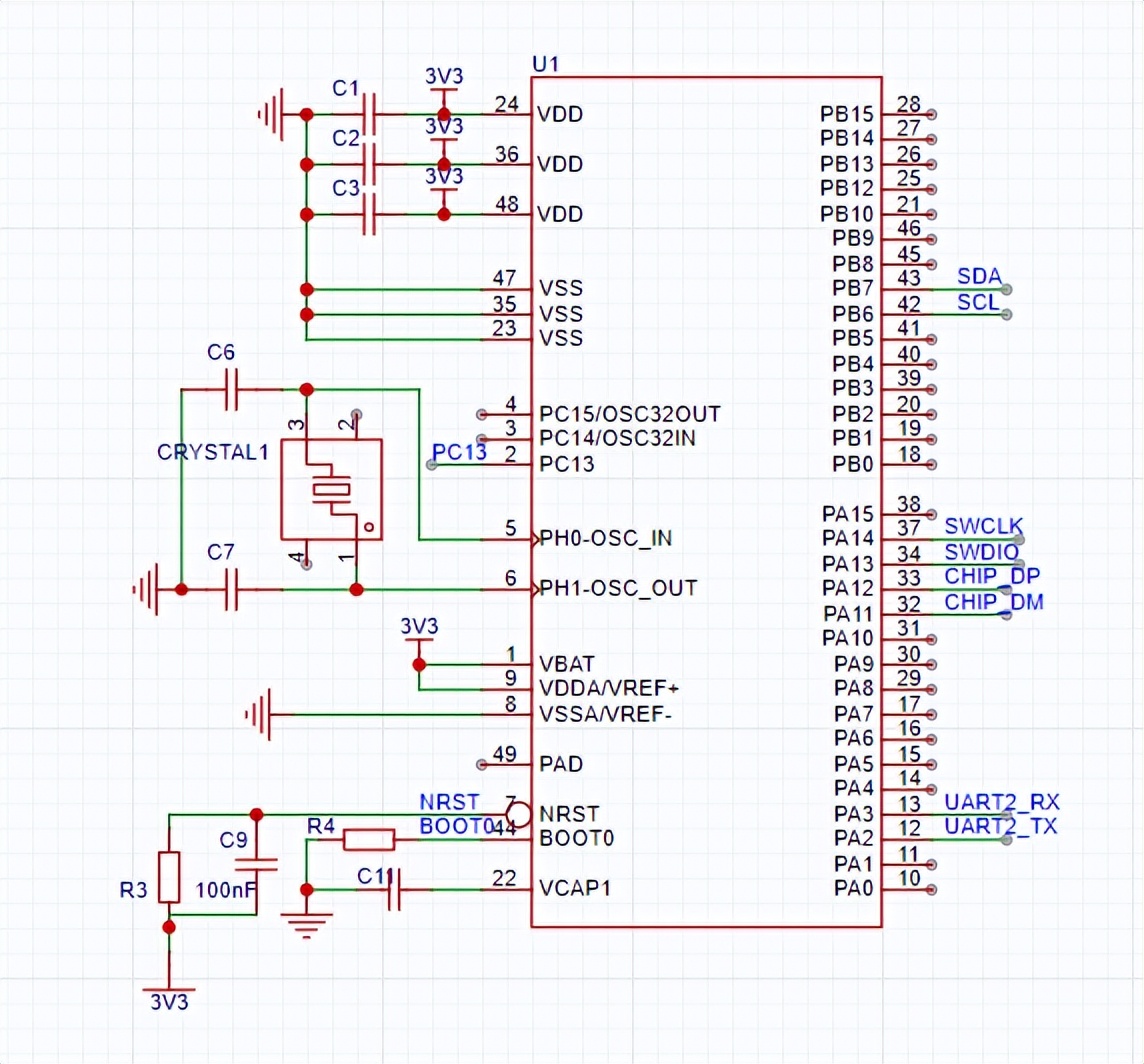
项目中的硬件环节极其关键。首先,MCU的选择至关重要,我们选择了具备USBFS功能和浮点运算单元的型号,它能够处理热成像数据。USBHub方面,我们选用了SL2.1A,这一型号支持USBHS,主要用来传输摄像头数据。这些硬件配置并非随意,而是基于热成像仪的整体功能需求精心挑选的。
组装硬件时,部件间的连接牢固性至关重要。若连接出现故障,可能引发数据传输故障或信号干扰。在实验中,比如在高温低压环境中测试,我们发现硬件的连接部分必须加强,以防因温度升高和气压变化等因素导致的松动。
软件设计思路
在设计软件时,框架的整体布局对功能的实现起到关键作用。它决定了数据的来源、传输方式以及处理流程。比如,数据从I2C接口读取后,需进行打包,随后通过USB端口发送。这个过程看似简单,但每个环节都必须精确无误。若数据打包环节出现差错,接收端将无法正确解读信息。
在温度检测上,必须保留两位小数点,并将结果转换为整数,其范围应在-4000至30000之间。不仅官方提供了驱动支持,开发者还需实现I2C的读写功能,以便通过API获取数据。这要求开发者具备扎实的软件编程技能。
APP设计
APP的设计重点在于手机端功能的实现。在手机端,主要任务包括数据的读取、整合以及展示。对于数据读取,尽管两个传感器都配备了库支持,但由于采用异步回调方式来获取数据,因此必须采用双缓存策略。这种策略可以使得数据读取过程更加顺畅。
根据实际测试,若在大量数据传输过程中缺乏该双缓存技术,数据丢失或显示卡顿等问题便会频繁发生。此外,APP的界面设计也至关重要,它需简洁直观,便于用户操作。用户通常不愿遭遇复杂难用的界面,便捷直观的操作是APP广受欢迎的核心因素。
数据融合算法
数据融合算法是这个项目的关键所在。其目标清晰,旨在提升热成像的温度图像分辨率,使其更为精细,细节更加丰富。该算法依托于一个假设:颜色相近的像素所对应的温度也相似。这一假设在众多实际测试中展现出一定的合理性。
观察图片示例可知,在应用融合算法后,低频部分出现了额外的细节。然而,算法尚不完美。由于色彩映射的问题,有时这些高频细节会被掩盖。因此,我们有必要持续优化和提升算法。
成果与展望
观察成果,效果显著,热成像图的质量与分辨率均有提高。然而,色彩映射导致高频细节被覆盖。为解决这一问题,后续可能采用两种输出模式。未来,我们将研究软件算法的优化,力求使每个像素的温度计算更为精确。
我想请大家思考一下,这种新型热成像仪的制造方法,可能在哪些行业里率先派上用场?欢迎点赞,转发文章,并在评论区踊跃发表意见。
















