中国软件开发行业已发展多年。其核心业务是软件开发,还有维护测试。从业者主力是软件开发者。行业的运作模式仿佛停留在“手工业”阶段。这严重不适应行业需求标准的日益提高。如果再不改革。进入下行阶段可能只是时间问题。
想象一下,几十年间工业不断进步。然而在软件领域,却仍处于传统的困境之中。当前,很多开发团队写代码时,还在依靠大量人力手动完成。这样做效率很低,还容易出错。这对行业的向前发展产生了严重影响。
软件开发的类型差异
软件开发有面向业务和面向设备这两种类型。面向业务的软件开发,比如常见的软件应用,对工程迭代效率要求很高,需要快速应对变化多端的市场。面向设备的软件开发,像硬件驱动等,更看重底层技术以及代码的稳定性。
这两类开发需求差异极大。业务软件得持续升级,迅速满足用户需求。设备软件要稳定运行,确保设备正常工作。程序员在不同类型里,工作内容不一样,技能需求也不同。
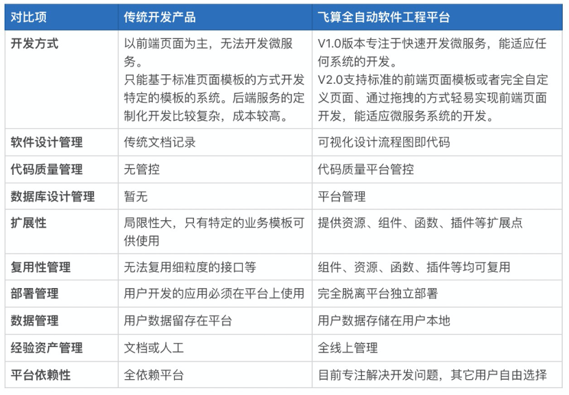
飞算平台的革新意义
飞算全自动软件工程平台问世了。它从根本上改变了软件开发的执行模式。在行业急需取得突破之际,它就像一道曙光。这曙光带来了全新的希望。它使得开发不再受到传统模式的束缚。
市面上存在自动化开发概念。飞算具有独特优势。它针对软件行业痛点。提出新颖解决方案。为开发者搭建更高效工作模式。把软件开发引向新方向。
平台定位与后端编程
多数“自动化开发”产品针对前端开发。飞算不一样,它专注于后端可视化编程,特别是后端微服务。飞算把项目重点置于难点。借助微服务架构,对业务进行细分,从而高效达成功能。
采用模块化思路来搭建微服务。这符合软件开发的逻辑。如此一来开发过程会更灵活。开发过程也会更高效。开发者能够更快地搭建系统。开发者还能更快地调整系统。这大大提高了开发效率。这也大大提高了开发质量。
平台的实际效率提升
和传统敲代码开发模式比起来,飞算全自动软件工程平台效率提高明显。它不再依靠大量人力逐行编写代码。这样能减少错误。还能降低时间成本。
倪光南院士也认可该平台解决方案。它可使开发者摆脱繁琐重复的劳动。让开发者专注于更具价值的创新工作。进而为行业发展带来质的飞跃。
行业未来发展展望
飞算平台为软件开发行业增添新活力。未来会出现众多奇迹。它可能推动整个行业迅速升级。促使产生更多新奇的软件应用。
随着技术取得进步,平台应用得到拓展。行业会变得更高效,也会更具创新力,能为社会创造出更大的价值。企业能够以更低的成本开发出更好的软件。你认为飞算全自动软件工程平台会在哪些细分领域带来最为明显的变革?赶快点赞、分享文章,参与相关讨论!








